Flutter vs React Native in 2026: A technical architecture comparison
Flutter’s Impeller renderer and React Native’s New Architecture represent major architectural shifts, but they solve very different historical problems. Impeller was introduced primarily to address shader compilation jank on iOS, where Apple’s move to out-of-process shader compilation made Skia’s just-in-time shader model increasingly expensive during app startup. Native Swift apps were unaffected because their shaders were already compiled ahead of time. Flutter, despite using a relatively fixed shader set, still paid the runtime cost. Impeller moved shader compilation to build time, eliminating that class of startup stutter on iOS.
React Native’s New Architecture tackles a different bottleneck. By replacing the legacy bridge with JSI’s synchronous C++ interface, it removes the serialization overhead that previously constrained performance and concurrency. Together, these changes narrow the historical performance gap between the two frameworks, but through fundamentally different strategies.
For CTOs weighing these frameworks, the decision hinges on architectural trade-offs: Flutter offers pixel-perfect consistency and 20% lower long-term maintenance, while React Native provides access to the JavaScript talent pool that’s 20x larger and faster MVP development with existing React teams.
Both frameworks have matured substantially, React Native 0.76+ made the New Architecture default in October 2024, and Flutter’s Impeller became mandatory on iOS in Flutter 3.29. The performance gap has narrowed significantly, with React Native achieving 92-99% latency reduction in native module calls through JSI. However, Flutter delivers consistent performance advantages, including faster startup times, smooth 60fps rendering with zero jank in optimized scenarios on iOS, and efficient memory usage during intensive tasks.
Impeller eliminates Flutter’s historic shader jank problem
Flutter’s custom rendering engine Impeller represents a ground-up solution to shader compilation jank, the notorious first-run stuttering that plagued Flutter apps for years. With Skia (the previous renderer), encountering new draw command sequences triggered runtime shader compilation requiring 100-300+ milliseconds, exceeding the 16ms budget for 60fps rendering.
Impeller inverts this architecture entirely through ahead-of-time shader compilation. Shaders are authored in GLSL 4.60, converted to SPIRV at build time, then transpiled to Metal Shading Language (iOS/macOS) or retained as SPIRV for Vulkan (Android). All pipeline state objects are pre-built and packaged into the app bundle, approximately 100KB overhead per architecture, ensuring zero runtime compilation. The result: apps render smoothly from the very first frame.

The pipeline follows a layered architecture where the Aiks layer translates high-level drawing commands into entities, which generate self-contained rendering instructions processed through a hardware abstraction layer. Impeller uses a stencil-then-cover tessellation strategy where complex vector paths are broken into triangles for GPU processing through adaptive subdivision algorithms. Production benchmarks show dramatic improvements: complex clipping operations dropped from 450ms to 11ms, Gaussian blur CPU+GPU costs nearly halved, and approximately 100MB less memory consumption while maintaining performance.
React Native’s JSI enables synchronous native communication
The New Architecture, comprising JSI, Fabric, and TurboModules, represents React Native’s most significant technical evolution since its 2015 release. JSI (JavaScript Interface) is a lightweight C++ API enabling direct synchronous communication between JavaScript and native code, eliminating the serialization overhead that defined React Native’s original design.
The legacy bridge architecture required all cross-boundary communication to be asynchronous, passing JSON-serialized data through a batched message queue. Every native call involved serialization on the sender side, queue insertion, thread context switching, deserialization, then repeating the entire process for callbacks. JSI replaces this with direct memory references, JavaScript can hold references to C++ host objects and invoke methods synchronously without serialization.
Fabric, the new concurrent rendering system, builds on JSI to create a shared C++ shadow tree synchronized with React’s component model. The rendering pipeline operates in three phases: render (creating shadow nodes synchronously via JSI), commit (Yoga layout calculation and tree promotion), and mount (diff computation and atomic mutations to native views). This enables React’s concurrent features, Suspense, Transitions, automatic batching, which were architecturally impossible with the legacy bridge.

Turbo Native Modules leverage JSI for lazy module loading: instead of initializing all native modules at startup (the legacy pattern), modules load on first access. Combined with Codegen’s compile-time type safety from TypeScript specs, this yields faster cold starts and eliminates an entire class of runtime type errors. The architecture became default in React Native 0.76 (October 2024), with the legacy architecture frozen and scheduled for removal.
How native widget mapping creates platform fragility
React Native’s rendering model creates an inherent coupling to platform SDKs that Flutter explicitly avoids. When a developer writes <View>, <Text>, or <Image>, React Native creates corresponding native components, UIView/android.view.ViewGroup, UILabel/android.widget.TextView, UIImageView/android.widget.ImageView. This yields authentic platform behavior, but it also means you’re abstracting over components that are not truly equivalent. As views grow more complex, developers often end up writing JavaScript that either compensates for platform-specific differences, which undermines the promise of a single shared layer, or ignores them and produces interactions that feel subtly wrong on one or both platforms.
Flutter draws every pixel independently using its own rendering engine, never delegating to platform UI components for core widgets. A Flutter Container or Text widget renders identically on iOS 15 and iOS 18, Android 12 and Android 15, the only dependency is on lower-level graphics APIs (Metal, Vulkan, OpenGL ES), which have stable interfaces. This architectural difference explains Flutter’s pixel-perfect cross-platform consistency versus React Native’s platform-adaptive appearance that may diverge between iOS and Android.
The trade-off crystallizes in maintenance patterns: React Native teams must monitor OS releases for widget behavior changes and third-party library compatibility, while Flutter teams primarily track framework updates on a predictable quarterly cycle. Shopify’s 2025 migration documentation reveals concrete examples of this fragility, state batching changes exposed component issues, shadow tree manipulation caused tap gesture failures, and view flattening unexpectedly optimized out components with refs.
OTA updates work fundamentally differently across frameworks
Over-the-air update mechanisms reflect the fundamental architectural difference between Dart’s AOT compilation and JavaScript’s interpreted execution. Shorebird, Flutter’s primary OTA solution, had to engineer an entirely novel approach: a custom Dart interpreter that can execute patched code alongside the original AOT binary. Here’s what it looks like:

Shorebird’s technical implementation leverages Dart’s origins as a JIT language, even though Flutter uses AOT mode, the language architecture maintains source code information, enabling different compiled representations of the same function. When developers publish a patch, Shorebird’s modified compiler generates code “maximally similar” to the previous version, with a custom linker analyzing both programs to determine which functions can reuse the original binary. The result: 98%+ of code ( including the Flutter framework itself) runs at full native CPU speed, while only changed code executes through the interpreter at approximately 100x slower speed. For typical patches affecting application logic rather than framework code, overall performance remains unchanged.
In the case of React Native, Microsoft CodePush was retired on March 31, 2025, making Expo Updates (EAS Update) the primary maintained OTA solution for React Native. JavaScript’s interpreted nature enables simpler bundle replacement: the runtime simply loads a different JS bundle on next launch. Expo’s architecture separates apps into a native layer (built into the binary) and an update layer (swappable JavaScript bundles and assets). This is how it looks:

Updates publish to branches linked to channels, with runtime version strings ensuring JS-native interface compatibility. However, unlike Shorebird’s differential approach, Expo’s bundle diffing is currently in beta and has a few limitations. In its regular operation, Expo downloads full JS bundles plus new assets, potentially megabytes for complex applications, though smart asset caching mitigates this somewhat.
Both platforms share critical limitations: neither can update native code, framework versions, or native dependencies OTA. Both comply with Apple’s App Store guidelines (section 2.5.2) permitting interpreted code downloads that don’t change an app’s primary purpose or bypass security features.
Performance benchmarks reveal nuanced trade-offs
The 2024-2025 generation of cross-platform frameworks has largely eliminated the “which is faster?” debate through architectural maturity. Both Flutter and React Native now achieve native-class performance for most use cases, but according to a detailed 2025 benchmark comparison across identical test apps on real devices, all tested stacks (Flutter, React Native, and native) complete their first frame in under ~50 ms, with Flutter consistently showing the fastest first-frame latency.
Flutter demonstrates particularly strong frame pacing and smoothness across refresh rates. In steady and dynamic rendering tests, it maintains smooth visuals with more spare scheduling headroom at both 60 Hz and 120 Hz than React Native. React Native’s rendering remains solid at steady state, though it can require platform-specific tuning on iOS to minimize dropped frames. Native Android tracking closely behind Flutter in rendering consistency underscores that vector.
Under memory profiling, Flutter maintains a more stable memory footprint over time, while React Native exhibits more noticeable growth during prolonged or UI-heavy sessions. Although neither framework approaches problematic limits in these tests, the difference highlights Flutter’s tendency toward steadier resource usage in long-running views.
Flutter’s rendering model maintains consistent frame delivery as UI workloads grow, with fewer timing fluctuations during list scrolling and animated transitions. React Native performs well in typical interaction patterns, but benchmark traces show greater variability when layout recalculation and JavaScript execution compete for time, especially on iOS without platform-specific tuning.
These results align with architectural differences rather than raw speed claims. In practice, both frameworks perform well, but Flutter offers slightly more performance headroom, whereas React Native benefits from rapid iteration and mature tooling.
Hiring dynamics favor React Native despite Flutter’s momentum
Both Flutter and React Native continue to expand, but for different reasons.
React Native’s growth tracks the web ecosystem. React remains one of the most widely adopted frontend frameworks globally, and React Native benefits directly from that gravity. Organizations that standardize on React for web products often extend that investment into mobile, reinforcing demand for React Native roles and sustaining its hiring advantage.
As a result, teams with strong web backgrounds can often reach productivity in 1-2 months using React Native. Flutter typically requires onboarding into Dart and a different architectural model, which can stretch ramp-up to 2-3 months for teams without prior exposure.
However, Flutter shows stronger momentum among developers exploring new technologies. GitHub users favor Flutter (170,000) to React Native (121,000), Stack Overflow surveys show Flutter at 9.4% versus React Native’s 8.4% among professional developers, and Statista’s cross-platform framework surveys show Flutter with 46% market share versus React Native’s 35%.
Salary comparisons are more nuanced. Compensation varies significantly by region, and React Native roles often overlap with broader JavaScript and web development positions, which can influence reported averages. In markets where mobile-specialized roles are clearly defined, Flutter developers tend to earn slightly more (about 7% more) on average, though the gap is modest rather than dramatic.
The trend lines suggest coexistence rather than replacement. React Native continues to expand through web-first organizations. Flutter grows among teams that prioritize rendering control, multi-platform reach, or architectural independence from the web stack.
Ecosystem completeness differs in philosophy
Flutter provides a remarkably complete SDK with extensive built-in functionality: Material 3 and Cupertino widget libraries, integrated DevTools, and first-party Google packages for camera, maps, webview, and storage. Firebase plugins offer official Firebase integration. The philosophy of controlling every pixel means less reliance on native UI components and more consistent cross-platform behavior.
React Native increasingly relies on Expo, which React Native’s own documentation now recommends as the default framework. Expo provides file-based routing, 50+ maintained native modules, and EAS (Expo Application Services) for cloud builds, submissions, and OTA updates. The trade-off: Expo SDKs trail React Native releases by weeks, and EAS pricing scales with usage.
The Flutter partner ecosystem has matured significantly. Codemagic (CI/CD launched at Flutter Live 2018) provides zero-config Flutter builds with Apple Silicon machines and automatic code signing. Shorebird extends Flutter’s deployment model with production-ready over-the-air updates, enabling teams to ship bug fixes without app store review. Serverpod (“the missing server for Flutter”) enables full-stack Dart development with type-safe ORM and automatic code generation. Very Good Ventures contributes extensively through very_good_cli, providing production-ready scaffolding with BLoC architecture, 100% test coverage setup, and strict lint rules.
React Native’s partner ecosystem includes substantial contributions from Microsoft (react-native-windows/macos), Amazon (Vega OS using RN at the OS level), Shopify (react-native-skia, flash-list), and Software Mansion (Reanimated, Gesture Handler). The critical difference: Flutter’s ecosystem is more cohesive around fewer, more integrated tools, while React Native’s leverages the vast npm ecosystem with all its quality variance.
TCO analysis shows Flutter advantages for long-term projects
Total cost of ownership analysis suggests Flutter offers lower long-term maintenance despite higher upfront investment. Forrester Research (2024) found Flutter applications required approximately 20% less maintenance time for equivalent functionality over two years. Case studies report 20-33% annual savings on maintenance costs after switching from React Native to Flutter.
React Native’s higher maintenance burden stems from bridge-related issues (improving with New Architecture), platform-specific fixes, and third-party library dependency. The “18-month rule” observation suggests skipping quarterly updates beyond 18 months transforms linear fixes into exponential problems. Shopify’s migration documentation reveals real-world challenges: state batching exposed component issues, TurboModule implementation caused blank screens, and shadow tree manipulation created severe UI problems.
Cross-platform code sharing is comparable: Flutter achieves 85-95% while React Native typically reaches 80-90% (Discord achieved 98% as an exceptional case). Both offer 25-35% savings versus native development for typical applications.
The decisive factors map to organizational context. Flutter suits teams prioritizing long-term maintenance cost reduction, pixel-perfect brand consistency, multi-platform targets (mobile + web + desktop), and who can invest 2-3 months in Dart training. React Native suits teams with existing JavaScript/React expertise, tight MVP deadlines, need for the vast npm ecosystem, or budget constraints requiring the larger developer pool.
A distinct case emerges when the target surface extends beyond iOS and Android phones. Teams building for kiosks, embedded displays, automotive dashboards, in-store devices, or desktop environments often prioritize consistent rendering and full control over the UI layer. Flutter’s self-contained rendering engine makes these expansions more predictable. React Native can target additional platforms, but success depends more heavily on the maturity of target-specific native implementations.
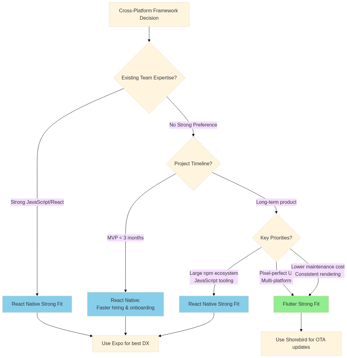
Making the choice: A decision framework
To make things simple for you, here’s a decision tree to help you choose between Flutter vs React Native based on your requirements:

Conclusion
The 2026 cross-platform landscape no longer features one clearly superior framework, both Flutter and React Native have addressed their historic weaknesses through substantial architectural investments. Flutter’s Impeller renderer eliminates shader jank entirely while React Native’s JSI removes the bridge bottleneck that defined its original limitations.
The decision now hinges on strategic alignment rather than capability gaps. Flutter offers a more self-contained, consistent experience with demonstrably lower maintenance overhead and superior raw performance, but requires investment in Dart expertise and a smaller hiring pool. React Native leverages the world’s most common programming language and mature ecosystem, but carries higher technical debt risk from npm dependencies and requires more architectural discipline at scale.
For new projects without existing team expertise, Flutter’s trajectory and developer satisfaction metrics increasingly favor it as the default choice. For organizations with React/JavaScript investment, React Native with Expo remains highly productive and now performs “good enough” for the vast majority of applications. Both frameworks have earned their place in enterprise production, the choice is one of strategic fit rather than technical inadequacy.
Next Steps
Once you’ve chosen your cross-platform framework, consider these resources to accelerate your Flutter development:
Get started with Shorebird Code Push: If you’ve chosen Flutter, implement over-the-air updates with Shorebird to ship bug fixes and features instantly without waiting for app store review. Start with the quick start guide to add code push to your Flutter app in under 10 minutes.
Optimize your development workflow: Learn best practices for integrating Shorebird into your team’s workflow, including staging patches, testing strategies, and CI/CD integration with GitHub Actions, Codemagic, or Fastlane.
Understand Flutter’s architecture: Dive deeper into Flutter’s technical foundation to make informed architectural decisions, or explore what Flutter is and how it works if you’re new to the framework.
Set up automated testing: Ensure patch quality with comprehensive testing strategies before deploying updates to production, and implement percentage-based rollouts to minimize risk when shipping changes to your user base.